合作客户
我们为各行业头部企业提供专业的AI品牌优化服务
典型案例展示
通过专业的AI品牌优化服务,帮助客户实现业务增长
雅思培训——牛学教育
教育行业
照明品牌——维宝彩佳
照明行业
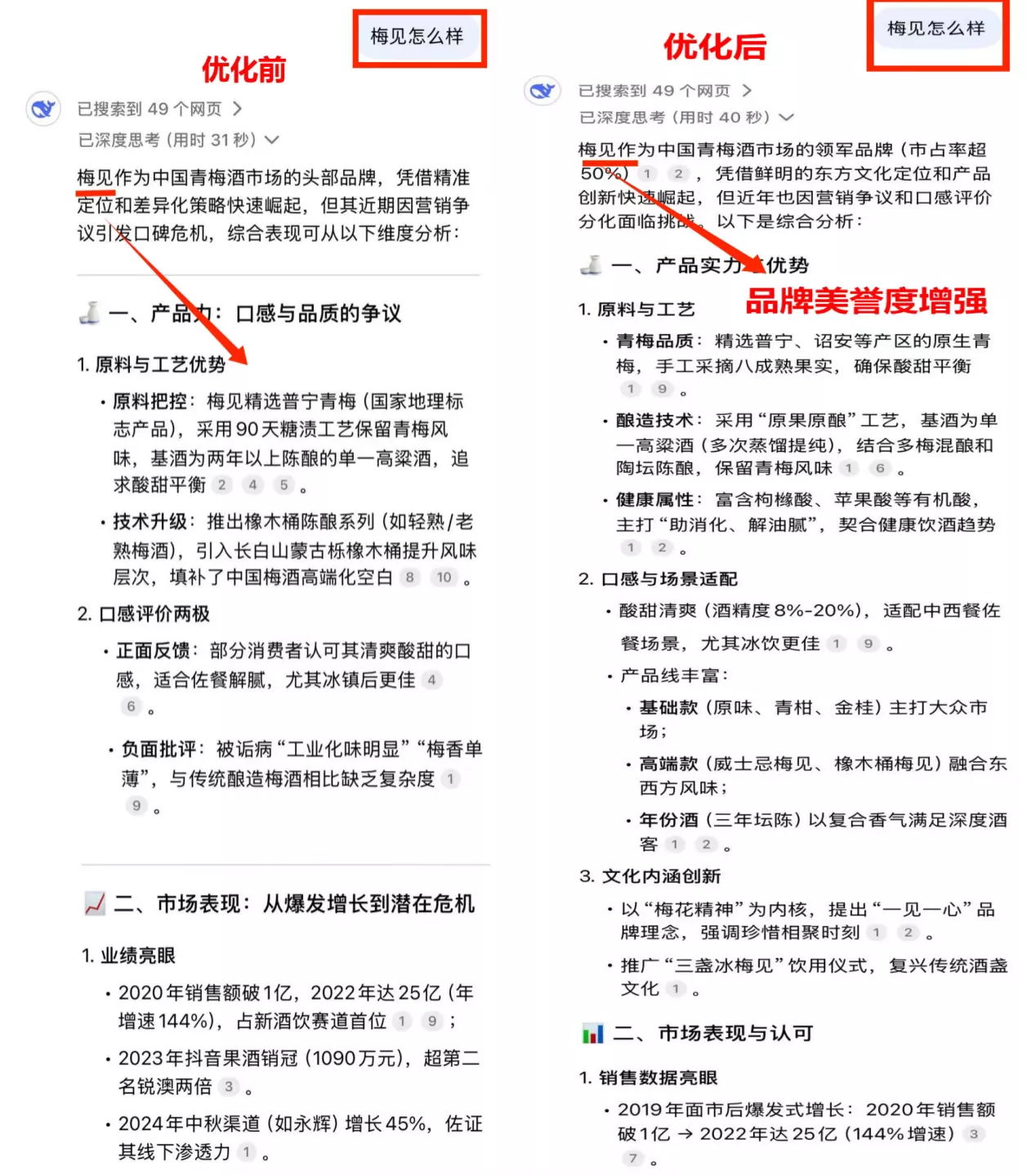
快消酒业——江小白梅见
快消行业
服务价值
以上展示的是小酷AI服务的部分客户案例,我们通过专业的AI品牌优化服务,帮助客户在搜索引擎和大模型中提升品牌曝光度和搜索排名,实现业务增长。我们的服务覆盖教育、快消、照明等多个行业,为361+企业客户提供专业的品牌优化解决方案。
想要成为我们的下一个成功案例?
联系我们,让专业团队为您的品牌制定专属优化方案
